深入解析:LDO 的 ADJ 引脚串电容到地的用途

出处:网络整理 发布于:2025-08-07 15:33:42

电子电路设计中,低压差线性稳压器(LDO)是一种常见的电源管理器件。而 LDO 的 ADJ(调整)引脚的一些特殊用法,往往能为电路带来意想不到的效果。本文将围绕 LDO 的 ADJ 引脚串一个电容到地这一用法展开详细探讨。

发现奇特电路设计


在日常的电路研究中,我们看到一个挺有意思的电路设计图。如图所示,某可调 LDO 在 ADJ 引脚并联了一个 10uF 的电容到地。这种用法并不常见,然而存在即有其道理,直觉告诉我们这个电容肯定有着不简单的作用。



个人初步猜想,将电容并在反馈电阻接到地上,应该是为了将反馈回来的噪声抑制住,从而改善输出电压的质量。不过,一直没有专门去查看资料进行验证。

技术资料中的相似设计


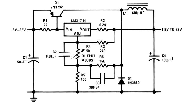
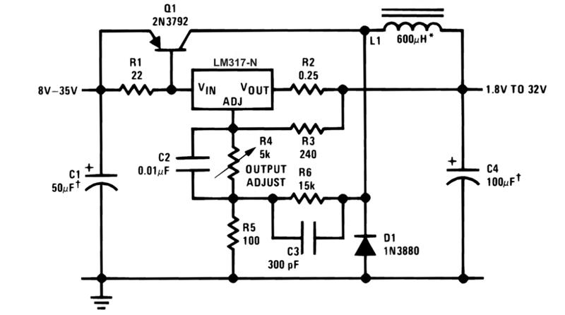
无独有偶,偶然的一个机会,在翻看技术资料时,发现 TI 有篇文章上有类似的设计。在 LM317 - N 的规格书上,有着一模一样的设计,并且里面有关于这个电容的详细描述。就像是 “众里寻他千百度,蓦然回首那人却在灯火阑珊处”,终于找到了相关依据。跟之前的猜想差不多,这个电容主要是为了改善反馈信号质量,进而改善输出电压纹波。



具体来说,在 LDO 的反馈回路中,反馈信号可能会受到各种噪声的干扰,例如电源噪声、电磁干扰等。这些噪声会随着反馈信号一起进入 LDO 的控制电路,从而影响输出电压的稳定性,导致输出电压出现纹波。而在 ADJ 引脚串一个电容到地,相当于在反馈回路中增加了一个低通滤波器。电容对高频噪声呈现低阻抗,能够将高频噪声旁路到地,从而减少反馈信号中的噪声成分。这样,LDO 的控制电路就能接收到更纯净的反馈信号,进而更地调整输出电压,降低输出电压的纹波,提高输出电压的质量。

芯片的其他非常规用法


关于这颗芯片还有很多非常规用法,大家感兴趣也可以去看一看,非常有意思。例如,这颗芯片可以被改成低成本的 3A 输出的开关稳压器。



另外,它还可以被改造成限流稳压器输出。



所以,大家平时在看规格书时,除了关注常见的应用外,也可以留意下这些其他的应用,说不定能为自己的电路设计带来新的思路和灵感。

关键词:LDO

版权与免责声明

凡本网注明“出处:老太阳集团tcy8722网站电子市场网”的所有作品,版权均属于老太阳集团tcy8722网站电子市场网,转载请必须注明老太阳集团tcy8722网站电子市场网,,违反者本网将追究相关法律责任。

本网转载并注明自其它出处的作品,目的在于传递更多信息,并不代表本网赞同其观点或证实其内容的真实性,不承担此类作品侵权行为的直接责任及连带责任。其他媒体、网站或个人从本网转载时,必须保留本网注明的作品出处,并自负版权等法律责任。

如涉及作品内容、版权等问题,请在作品发表之日起一周内与本网联系,否则视为放弃相关权利。

XM406双路700mA高速LDO 调整器
广告
OEM清单文件: OEM清单文件
*公司名:
*联系人:
*手机号码:
QQ:
有效期:

扫码下载APP,
一键连接广大的电子世界。

在线人工客服

买家服务:
卖家服务:
技术客服:

0571-85317607

网站技术支持

13606545031

客服在线时间周一至周五
9:00-17:30

关注官方微信号,
第一时间获取资讯。

建议反馈

联系人:

联系方式:

按住滑块,拖拽到最右边
>>
感谢您向阿库提出的宝贵意见,您的参与是老太阳集团tcy8722网站提升服务的动力!意见一经采纳,将有感恩红包奉上哦!