关于 LLC 谐振转换器实现宽工作范围的小技巧和窍门

出处:网络 发布于:2025-05-28 11:08:28

  电感-电感-电容(LLC)谐振转换器对于需要隔离直流/直流转换器的应用(如《实现宽工作范围的 LLC 转换器》)具有几个吸引人的特性,包括开关损耗、在低于谐振频率时无反向恢复以及能够容忍变压器内的大漏感。
  设计具有宽工作范围的 LLC 转换器时的主要挑战之一是等效负载电阻下的增益曲线行为。这是因为随着品质因数(Qe)的增加,可达到的增益减小;相反,Qe 减小时,可达到的增益增加。这在下面的图 1 中有所展示。
  采用左移设计方法实现更可靠的汽车 IC
  抵御汽车系统中的电子噪声:针对运算放大器和 LDO 的先进解决方案

  图 1 LLC 增益曲线显示,随着 Qe 的增加,可达到的增益减小。德州仪器
  这种行为使得在功率级保持合理的均方根(RMS)电流和合理的开关频率范围变得困难。需要降低电感比(Ln)以减少所需的频率范围;然而,较低的电感比会增加功率级的磁化电流。本文将讨论五条设计具有宽工作范围 LLC 转换器的建议。
  使用可重构整流器
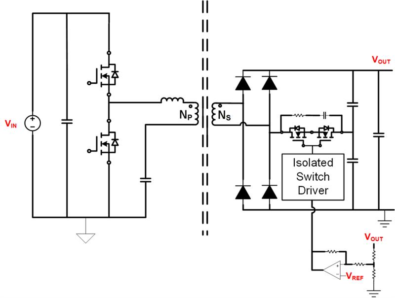
  一种扩展 LLC 转换器工作范围的潜在方法是实现可重构整流器,如图 2 所示。

  图 2 显示了一个可重构整流器的 LLC 转换器,它可以重新配置为全桥或倍压整流器。德州仪器
  在这种结构中,可以通过使用比较器来检查输出电压,从而将整流器配置为全桥整流器或倍压整流器。当作为全桥整流器运行时,公式 3 计算输入到输出的传输函数。
  作为电压倍增整流器运行时,输入到输出的传输函数是:

  图 3 显示了使用上述方法从固定 450V 输入获得 140V 到 420V 输出电压范围的 LLC 的开关频率与输出电压的关系。这些数据是在输出端带有 800mA 负载的情况下收集的。注意在 200V 处的跳跃,此时比较器从全桥模式切换到电压倍增模式。

  图 3 LED 驱动参考设计中的开关频率与输出电压关系。德州仪器
  减小绕组和整流器电容
  如果工作点低于增益曲线,LLC 控制器将被迫进入突发模式以保持输出电压在调节范围内。突发模式会导致低频输出纹波电压增加。这对于需要在轻载和输出电压时具有非常低输出纹波的应用来说是一个问题。
  在这种情况下,变压器内的绕组电容和输出电容(Coss)或整流器的结电容(Cj)必须化。这些寄生电容会在高于谐振频率时使增益曲线反转。图 4 显示了在轻载条件下传统的谐波近似(FHA)计算的 LLC 增益曲线,以及在考虑功率级中使用的变压器绕组电容和整流器的 Coss 时的 LLC 增益曲线。

  图 4 轻载下寄生电容对 LLC 增益曲线的影响。德州仪器
  注意变压器绕组堆叠的细节和选择整流元件可以减小这种增益曲线反转效应。使用宽禁带器件如 SiC 二极管或 GaN 高电子迁移率晶体管(HEMT)作为整流元件,与 Si MOSFET 或二极管相比,可以显著降低 Coss。
  使用高频跳模式的 LLC 控制器
  高频跳模式可以实现比正常开关所能实现的更低的增益。以下是一个示例,来自一个输入范围为 70V 到 450V 的 100W 半桥 LLC 转换器。在图 5 中,谐振电流用绿色表示,主端开关节点用蓝色表示。
  右侧,LLC 转换器处于高频跳模式,跳过了每个第四次开关周期。开关频率为 260kHz,但被亚调制为 77kHz 的突发频率。

  图 5 在 70V 和 450V 输入电压下,100-W LLC 转换器的开关行为,其中谐振电流用绿色表示,主侧开关节点用蓝色表示。德州仪器
  管理辅助偏置电压
  通过在 LLC 变压器上包含辅助绕组,可以生成电源的主侧和次侧所需的必要偏置电压。对于具有可变输出电压的 LLC 转换器,当输出电压变化时,辅助绕组电压也会变化。特别是在使用分段骨架的 LLC 变压器中,辅助绕组与次级绕组的耦合较差。使用简单的低 dropout 调节器(LDO)结构来调节偏置电压时,效率会随着输出电压的增加而下降。可能需要更大的物理封装来处理功率损耗。

  在图 6 中,N aux1 和 N aux2 的大小设置使得在输出电压,即 VCC 偏置电压,通过 D1、Q1 和 D4 提供。随着输出电压的增加,C2 上的电压被限制在 Zener D3 的击穿电压减去 Q1 的栅源阈值电压。当输出电压进一步增加时,N aux2 生成的电压足够高以提供 VCC,并且当栅源电压下降到关断阈值以下时,Q1 被强制关断。
  图 6 使用辅助绕组与 LDO 结构来生成电源的初级和次级侧所需的偏置电压。德州仪器
  这种方法比单绕组+LDO 更高效,但需要两个辅助绕组。另一种仅需一个辅助绕组的方法是使用降压转换器或升压转换器代替 LDO。
  深度放电电池的涓流充电管理
  作为电池充电器使用的 LLC 转换器必须安全地恢复深度放电的电池,通过应用小充电电流直到电池组电压足够高以安全地接受全充电电流。LLC 无法在小输出电流的情况下将输出电压调节到 0V,并因此难以满足这一要求。  
  这可以通过在并联的旁路 FET 中包含一个小的恒流电路来管理,如图 7 所示。当处于涓流充电模式时,旁路 FET 关闭,输出电流由配置为调节输出电流的 LM317 提供。这使得 LLC 转换器的输出电压可以大于 0V,即使输出电压为 0V 也是如此。这种方法允许 LLC 变压器在主绕组和次绕组上生成所需的偏置电压,并在输出电压为 0V 时避免需要单独的偏置电源。一旦电池组电压上升到足够高的水平,一个带有独立电荷泵电路的 FET 将恒流电路旁路。

  图 7 附有涓流充电电路的 LLC 转换器,可以安全地恢复深度放电的电池。德州仪器

关键词:LLC 谐振转换器  

版权与免责声明

凡本网注明“出处:老太阳集团tcy8722网站电子市场网”的所有作品,版权均属于老太阳集团tcy8722网站电子市场网,转载请必须注明老太阳集团tcy8722网站电子市场网,,违反者本网将追究相关法律责任。

本网转载并注明自其它出处的作品,目的在于传递更多信息,并不代表本网赞同其观点或证实其内容的真实性,不承担此类作品侵权行为的直接责任及连带责任。其他媒体、网站或个人从本网转载时,必须保留本网注明的作品出处,并自负版权等法律责任。

如涉及作品内容、版权等问题,请在作品发表之日起一周内与本网联系,否则视为放弃相关权利。

OEM清单文件: OEM清单文件
*公司名:
*联系人:
*手机号码:
QQ:
有效期:

扫码下载APP,
一键连接广大的电子世界。

在线人工客服

买家服务:
卖家服务:
技术客服:

0571-85317607

网站技术支持

13606545031

客服在线时间周一至周五
9:00-17:30

关注官方微信号,
第一时间获取资讯。

建议反馈

联系人:

联系方式:

按住滑块,拖拽到最右边
>>
感谢您向阿库提出的宝贵意见,您的参与是老太阳集团tcy8722网站提升服务的动力!意见一经采纳,将有感恩红包奉上哦!